中铁、铁建中标76亿大单
项目名称:毕节市七星关区放珠镇邵家洞建筑保温材料用粘土岩矿山勘察、设计、施工总承包(EPC)项目
建设地点:毕节市七星关区放珠镇邵家洞
项目规模:主要包括新建选矿设施、厂房及其他矿建工程,土石方剥离及场坪工程;耐火粘土岩开采工程等。矿区面积:3.6745k㎡,可探耐火粘土岩3000万吨,年开采耐火粘土岩300万吨。
计划工期:11年(矿区建设期1年、开采期10年)
招标范围:招标文件所示的范围
本次招标主要包括:采矿权证申请延续及前期工作,包括但不限于勘探、开发利用方案、可行性研究、选矿试验、安全设施设计、环评、安全生产许可证、矿山设计等其他全部前期工作;新建选矿设施、厂房及其他矿建工程,土石方剥离及场坪工程;土地征收;耐火粘土开采工程等(含剥采工程、排水工程及临时工程、道路与管网工程、拦渣墙工程、绿化工程、照明工程、电力设施工程及建设区修复造田等,包括但不限于上述工作内容。
项目总投资:299392万元
中标信息:
中标人:中铁十八局集团第四工程有限公司
贵州领阔工程技术有限公司
贵州正合矿产咨询服务有限公司
投标报价(元):2990460954.25
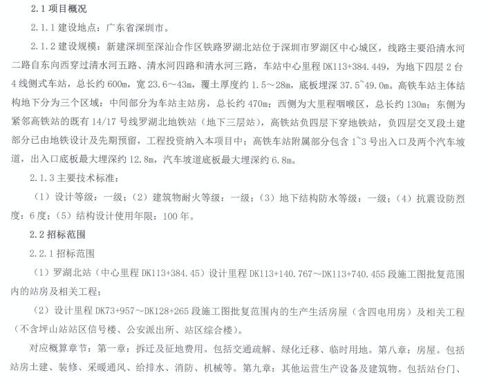
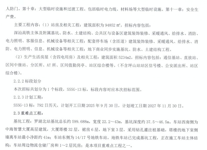
项目名称:新建深圳至深汕合作区铁路罗湖北站及相关工程施工总价承包

项目概况:


中标信息:
第一名:中铁上海工程局集团有限公司
投标报价(万元):234345.0782
第二名:中铁建设集团有限公司
投标报价(万元):234346.4404
第三名:中铁城建集团有限公司
投标报价(万元):234347.8925
监理标
第一名:铁科院(北京)工程咨询有限公司
投标报价(万元):1779.749
第二名:中铁华铁工程设计集团有限公司
投标报价(万元):1778
第三名:北京铁研建设监理有限责任公司
投标报价(万元):1786
项目名称:西安能源(油气)产业园项目(EPC)工程总承包

工程规模:建设内容为多、高层生产厂房及生产配套。总用地面积约为67.746亩,总建筑面积约为170040平方米,其中地上建筑面积约为135040平方米,地下建筑面积约为35000平方米(最终面积以规划审批为准)。投资额约152000万元,资金来源为自筹资金;
项目地点:凤城七路与凤锦路十字东南角;
项目投资总额:1520000000元;
招标范围:标段名称:西安能源(油气)产业园项目(EPC)工程总承包,标段名称:西安能源(油气)产业园项目(EPC)工程总承包;完成本项目的设计及施工,直至竣工验收合格并移交、工程保修期内的缺陷修复和保修工作,同时承担相关协调工作,具体以招标文件为准。
中标信息:
第一名:西安经发市政建设有限公司
陕西同济土木建筑设计有限公司
中铁十二局集团有限公司
投标报价(元):1039951183.43
第二名:中铁建工集团有限公司
西安市建筑设计研究院有限公司
投标报价(元):1048431976.43
第三名:中铁四局集团有限公司
投标报价(元):1047057806.88
项目名称:临潼区现代农业产业融合示范项目EPC工程总承包

项目概况:本次招标采用EPC工程总承包模式,项目中标人按照合同约定对本项目的设计、施工等进行总承包,并对承包工程的设计、质量、安全、工期、造价全面负责。
本项目总占地约3699亩,实际用地3088.86亩。建设内容包括:种植基地、数字农业服务中心、现代种植业建设、渔业提升改造、养殖池塘及尾水治理、水域设施、养殖温控大棚、闲置用房改造、农村污水治理、道路提升、停车场等基础设施改造提升,同时建设农业实验室、农渔数据智慧中心等。
设计范围包括:本项目的初步设计深化,全部内容的方案及施工图设计与审核,直至峻工验收合格并整体移交达到使用功能要求。
施工范围包括:本项目全部建设内容设计及施工,工程保修期内的缺陷修复和保修,直至峻工验收合格达到运营要求。
中标信息:
第一名:中铁二十三局集团第六工程有限公司
投标报价(元):235385000.00
第二名:揭阳市建设发展有限公司
投标报价(元):236400000.00
第三名:中瑞和建设集团有限公司
投标报价(元):236120000.00
项目名称:北京市郊铁路东北环线工程(光华路至北京朝阳段)土建

项目概况:本次公示的土建施工项目共分为三个合同段,建设地点均位于北京市辖区内,各合同段具体内容及合同估算价如下:
土建施工01合同段:合同估算价104180万元,工程范围包括1站2区间,即起点-光华路站区间、光华路站、光华路站~四惠站区间(暗挖段)。
土建施工02合同段:合同估算价140380万元,工程范围包括1站2区间,即光华路站~四惠站区间(盾构段)、四惠站、四惠站~石佛营东站(盾构段)。
土建施工03合同段:合同估算价110088万元,工程范围包括1站3区间,即四惠站~石佛营东站区间(站前明挖段)、石佛营东站、石佛营东站~北京朝阳站区间盾构段、北京朝阳站南疏解线盾构段。
中标信息:
01合同段
拟定中标人为中铁十四局集团有限公司
投标价格为775369829元
02合同段
拟定中标人为北京建工集团有限责任公司
投标价格为1062890033元
03合同段
拟定中标人为北京城建轨道交通建设工程有限公司
投标价格为608090866元
项目名称:珠三角城际轨道交通广佛环线佛山西站至广州北站段轨道工程施工

建设地点:广州、佛山
建设规模: 珠三角城际轨道交通广佛环线佛山西站至广州北站段(广佛西环城际)起自佛山西站,经佛山市南海区,广州市花都区、白云区,止于广州北站。线路全长47.023公里,全线共设9站,分别为佛山西(不含)、狮山东、大榄、官窑南、和桂、炭步、花都港、神山北、广州北(不含)等车站,新建车站7座。项目设城际铁路职业训练段1处。项目批复概算总额226.18亿元。
主要技术标准:
(1)钢轨
正线、到发线采用60kg/m(60N廓形)、U71Mn无螺栓孔新钢轨,车场线采用50kg/m、U71Mn热轧钢轨。两者相接处采用50~60kg/m异型钢轨连接。
正线曲线半径≤2800m、到发线曲线半径≤1200m区段采用在线热处理钢轨。
(2)轨距
采用标准轨距1435mm。
(3)轨底坡
设置1:40轨底坡。
(4)扣件密度
正线、到发线扣件间距一般为650mm。车场线轨枕密度一般为1440根(对)/km。
(5)曲线超高
采用外轨抬高全部超高值的办法设置超高。
(6)无缝线路
正线、到发线按一次铺设跨区间无缝线路设计。
(7)扣件
正线、到发线均推荐采用高铁或城际有成熟应用的带挡肩有螺栓扣件,无砟轨道地段采用WJ-8B型扣件设计,有砟轨道地段采用弹条Ⅱ型扣件设计;车场线采用与轨枕配套弹性扣件。
(8)道岔
正线、到发线根据行车能力要求及道岔技术条件采用60kg/m钢轨18号、12号系列道岔;车场内道岔采用50kg/m钢轨9号系列道岔。
(9)道床
正线、到发线主要采用CRTS双块式无砟轨道,道岔区采用长枕埋入式无砟轨道,有砟轨道地段采用碎石道床;库内线采用整体道床结构,库外线一般地段采用碎石道床结构。
(10)轨道减振措施
线路侧穿佛山质检中心地段采用减振型CRTS双块式无砟轨道结构。
招标范围:
广佛环线佛山西站(不含)至广州北站(不含)段。
本工程范围为新建铁路珠三角城际轨道交通广佛环线佛山西站至广州北站段正线、佛肇、广清线上同步实施范围、和桂站到发线、和桂维修工区场段线及炭步职业训练段培训线的轨道工程,工作内容包括:前期准备及辅助设施工程,正线、场段线及培训线铺设,无缝线路铺设,道岔铺设,线路和信号标志采购及安装(包含但不限于用地界标、警冲标、公里标、半公里标、安全保护区标桩、站界标、动车停车位置标),车挡及附属设备安装,各种施工技术措施工程等。
正线轨道工程实施范围包括:
(1)GFYDK106+150.25~DK46+149.972段,正线轨道工程。
(2)佛山西站与佛肇城际实施段同步实施工程范围包括:
左线GFYDK106+290.719-GFYDK106+150.25;
右线GFDK106+102.806-GFDK106+043.30。
(3)广州北站与广清城际南延实施段同步实施工程范围包括:
DK46+149.972-GFDK45+676.423。
(4)和桂站到发线轨道工程实施范围包括:
到发线3道:GHDF3K0+000-GHDF3K0+649.352;
到发线4道:GHDF4K0+000-GHDF4K0+649.286。
(5)和桂维修工区场段线轨道工程实施范围包括:
大机停放线、轨道车停留线、接触网作业车停放线、安全线各1条及配套轨道设施。
炭步城际铁路职业训练段轨道工程实施范围包括:
炭步训练段实施线路4条,每条铁路线铺轨长度410m,轨道按无缝无砟、无缝有砟和有缝有砟设计。
训练场地包含有砟轨道、无砟轨道。道岔11组,练兵线1处,及配套车挡、线路标志标识。
计划工期:6个月。
最高投标限价:358031556元
中标信息:
第一名:中铁一局集团有限公司
投标报价:28685.456700(万元)
第二名:中铁二局集团新运工程有限公司
投标报价:28227.207800(万元)
第三名:中铁五局集团第六工程有限责任公司
投标报价:30395.089000(万元)
上下篇导航