工信部公示国家鼓励的工业节水工艺、技术和装备目录(2025年版)
近日,工信部发布《国家鼓励的工业节水工艺、技术和装备目录(2025年版)》公示。公示时间:2025年9月18日至9月27日。

公示称,根据《关于征集2025年国家工业节水工艺、技术和装备的通知》(工信厅联节〔2025〕79号)要求,经企业申报、省级有关主管部门及有关行业协会和中央企业推荐、专家评审等,工业和信息化部、水利部共同组织编制了《国家鼓励的工业节水工艺、技术和装备目录(2025年版)》。
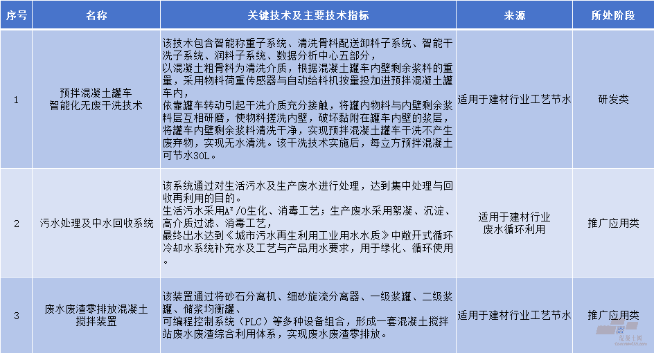
国家鼓励的工业节水工艺、技术和装备目录(2025年版)(公示稿)(混凝土、水泥行业相关)

据目录显示,本次公示的国家鼓励的工业节水工艺、技术和装备目录(2025年版)中,与混凝土、水泥行业相关的有3项,分别是:预拌混凝土罐车智能化无废干洗技术、污水处理及中水回收系统、废水废渣零排放混凝土搅拌装置。
上下篇导航