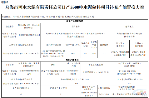
建材科普 乌海市西水水泥4600t/d熟料线补充700t/d产能 金峰建材 2026-04-27 2026-04-27 12月15日,内蒙古工信厅发布公示,乌海市西水水泥有限责任公司4600t/d熟料线补充700t/d产能,置换比例1:1,产能指标来源为同厂区2000t/d熟料线中的700t/d产能。 分享本文: 本文链接:https://860854.dajhao1.top/hangyeshiye/4357.html
上下篇导航