超53亿元!重庆市高速公路项目确定中标人
重庆高速公路集团G42沪蓉高速、G65包茂高速、G6911安来高速公路部分路段安全韧性提升项目施工
建设地点:重庆市武隆区、彭水县、黔江区、酉阳县、梁平区、万州区、云阳县、奉节县、巫溪县
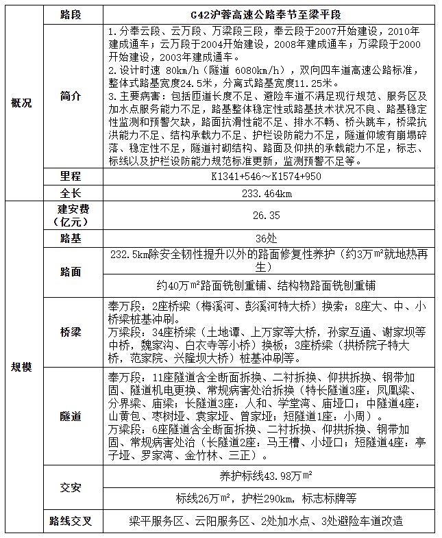
建设规模:G65包茂高速彭水至酉阳段(187.7 km)分为黄彭段、彭黔段及黔酉段;其中黄彭段、彭黔段于2009年建成通车,黔酉段于2010年建成通车。G6911安来高速巫溪至奉节段(46.4km),于2013年建成通车。G42沪蓉高速梁平至奉节段(232.35km)分为奉云段、云万段及万梁段;其中奉云段于2010年建成通车,云万段2008年建成通车,万梁段于2003年建成通车。项目在降低高速公路通行影响下,与路段范围内的专项养护合并实施,采用节能、绿色、低碳等先进工艺进行项目安全韧性提升建设及养护专项工程同步实施。



中标信息:
第一名:重庆高速巨能建设集团有限公司
重庆公路养护工程(集团)有限公司
重庆首讯科技股份有限公司(联合体)

投标报价(元)5355960057.00
第二名:中交第二航务工程局有限公司
中国公路工程咨询集团有限公司
陕西交通建设养护工程有限公司(联合体)
投标报价(元)5369492575.00
第三名:中交路桥建设有限公司
天水通联路桥有限责任公司
招商智翔道路科技(重庆)有限公司(联合体)
投标报价(元)5379782509.00
上下篇导航